人力资源
当前位置:首页>详细资料

枣庄金瑞物业服务有限公司招聘简章

来源:枣庄城投人才公司时间:2021-08-12

枣庄金瑞物业服务有限公司招聘简章


枣庄金瑞物业服务有限公司,隶属于鲁南(枣庄)经济开发投资有限公司,主要经营范围有:物业管理;物业服务评估;会议及展览服务;家政服务;市政设施管理;餐饮管理;城市绿化管理;酒店管理;食品经营等46项服务内容。目前公司在管项目32个,在管面积160余万平方米。因经营发展需要,现面向社会诚邀有志之士加入。

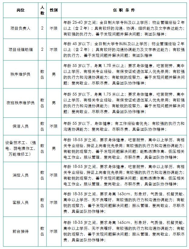
一、招聘岗位

微信图片_20210907151827.png

二、福利待遇

1.工资依据项目岗位情况面议;

2.以上人员报名时,请将学历证书、相关技能证书及身份证扫描件随《应聘人员登记表》一并发送至邮箱。如符合条件通知上班,试用期为3个月。

三、联系方式

简历投递邮箱:905040906@qq.com

联系电话:0632-8256569;0632-8256560

手机:18663223699;13963244655  

地址:山东省枣庄市薛城区和谐路2666号城市发展大厦3楼321室


  附件:枣庄金瑞物业服务有限公司公开招聘报名表.docx

                                                                

友情链接
鲁南投资集团 版权所有 地址:山东省枣庄市新城民生路616号 技术支持 枣庄市民卡管理有限公司 鲁ICP备2020046893号-4